行业新闻
      • 电梯在正常运行时发生的蹲底或冲顶事故
      • 概要:

        1、电气安全装置失灵 A、强迫减速装置失灵。当电梯失控冲向井道顶端或底部时,首先经过的是强迫减速开关,如果这一开关失灵或减速继电器出头粘连不释放,电梯到达端站前不能减... 详细>>

      • 电梯维修保养安全技术操作规程
      • 概要:

        为贯彻执行国务院颁发的《建筑安装工程安全技术操作规程》和国家建委颁发的《关于加强建筑安全生产工作的决定》(86)号城劳字168号文件,中华人民共和国刑法第114条及北京市劳... 详细>>

      • 电梯土建施工的一些标准及要素
      • 概要:

        电梯总出现在我们的生活中,每部电梯都有自己的施工标准,那么,电梯土建施工的标准是什么呢? 一、电梯井。 1、井道平面尺寸。 2、非全部砼井道的圈梁设置: 1)圈梁截面尺寸:... 详细>>

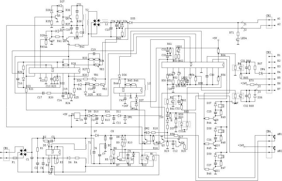
      • 电梯三相应急电源
      • 概要:

        Three phase emergency power supply for elevator 傅昌荣/Changrong.Fu (作者单位:温州申嘉电梯科技有限公司,邮编:325600) 电梯三相应急电源可以在市电停电的情况下将电池的直流电源转换成三相... 详细>>

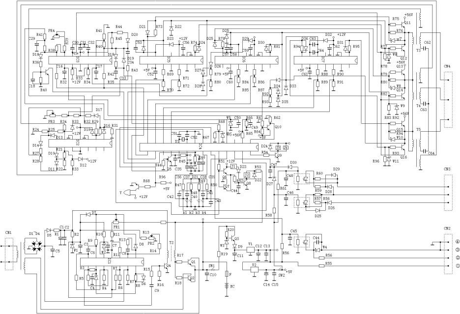
      • 电梯电子式松闸装置
      • 概要:

        Electronic brake device for elevator 傅昌荣/Changrong.Fu (作者单位:温州申嘉电梯科技有限公司,邮编:325600) 电梯电子式松闸装置具有操作简单、劳动强度低和轿厢自动平层准确度高等特点。... 详细>>

  • 首页
  • 上一页
  • 1
  • 2
  • 末页